inteligentní automatizace zákaznické komunikace
Di2patch3r

UniPortal vyvinul aplikaci di2patch3r, která zásadně mění způsob, jakým firmy zpracovávají zákaznické dotazy. Pomocí umělé inteligence systém dokáže automaticky rozpoznat téma zprávy, zařadit ji do správné kategorie a navrhnout či rovnou odeslat odpověď zákazníkovi. Výsledkem je plynulejší komunikace, úspora času a vyšší spokojenost klientů.
Automatizovaný proces řízený umělou inteligencí
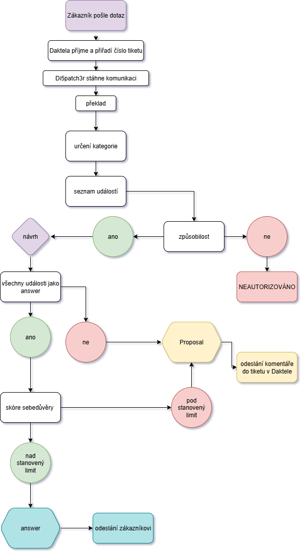
Proces začíná okamžitě po přijetí dotazu zákazníka – e-mail je automaticky načten do systému a zpracován v několika fázích. AI nejprve rozpozná jazyk, provede překlad a určí typ požadavku. Následně vytvoří tzv. události, které představují jednotlivé kroky řešení. Ty jsou dále vyhodnocovány podle priority a propojeny s datovými sadami a znalostními databázemi.
Díky propracované logice systém dokáže rozlišit mezi návrhem odpovědi (proposal) a finální odpovědí (answer), kterou může automaticky odeslat zákazníkovi, pokud splňuje předem stanovená kritéria jistoty (self-confidence).
Integrace s Daktelou a interními daty
di2patch3r je plně propojen se systémem Daktela, odkud každých několik minut stahuje novou komunikaci. Umí ověřit oprávněnost požadavků na základě identity zákazníka a propojení s objednávkovými daty. Tím se eliminuje riziko neautorizovaných žádostí a zajišťuje konzistentní a bezpečná komunikace.
Kategorie, události a datové sady
Základem systému je modulární architektura. Každý dotaz je zařazen do kategorie, která určuje, jaké datové sady a znalostní báze budou použity k vytvoření odpovědi. Tím je zajištěna vysoká přesnost a relevanci výsledků.
Výsledky a přínosy
Implementací systému di2patch3r získávají firmy nástroj, který:
-
zrychluje reakční dobu zákaznické podpory až o desítky procent,
-
odlehčuje lidským operátorům od rutinních dotazů,
-
zajišťuje konzistentní styl a kvalitu odpovědí,
-
podporuje vícejazyčnou komunikaci ve více než 10 jazycích,
-
umožňuje nepřetržitý provoz zákaznického servisu 24/7.
Závěr
di2patch3r je ukázkou toho, jak může být umělá inteligence prakticky využita ke zvýšení efektivity a kvality zákaznické péče. Díky integraci s interními systémy, propracované logice a důrazu na přesnost odpovědí představuje moderní řešení, které firmám šetří čas i náklady – a zákazníkům přináší rychlé a relevantní odpovědi.